데이터 소개
Video_Games_Sales_as_at_22_Dec_2016.csv
- 각 파일의 칼럼은 아래와 같습니다.
Name: 게임의 이름
Platform: 게임이 동작하는 콘솔
Year_of_Release: 발매 연도
Genre: 게임의 장르
Publisher: 게임의 유통사
NA_Sales: 북미 판매량 (Millions)
EU_Sales: 유럽 연합 판매량 (Millions)
JP_Sales: 일본 판매량 (Millions)
Other_Sales: 기타 판매량 (아프리카, 일본 제외 아시아, 호주, EU 제외 유럽, 남미) (Millions)
Global_Sales: 전국 판매량
Critic_Score: Metacritic 스태프 점수
Critic_Count: Critic_Score에 사용된 점수의 수
User_Score: Metacritic 구독자의 점수
User_Count: User_Score에 사용된 점수의 수
Developer: 게임의 개발사
Rating: ESRB 등급 (19+, 17+, 등등)
- 데이터 출처: https://www.kaggle.com/rush4ratio/video-game-sales-with-ratings
Video Game Sales with Ratings
Video game sales from Vgchartz and corresponding ratings from Metacritic
www.kaggle.com
Step 1. 데이터셋 준비하기
import pandas as pd
import numpy as np
import matplotlib.pyplot as plt
import seaborn as sns
import os
os.environ['KAGGLE_USERNAME'] = 'jhighllight'
os.environ['KAGGLE_KEY'] = 'xxxxxxxxxxxxxxxxxxxxxx'
!rm *.*
!kaggle datasets download -d rush4ratio/video-game-sales-with-ratings
!unzip '*.zip'
rm: cannot remove '*.*': No such file or directory
Downloading video-game-sales-with-ratings.zip to /content
0% 0.00/476k [00:00 <?,? B/s]
100% 476k/476k [00:00 <00:00, 68.8MB/s]
Archive: video-game-sales-with-ratings.zip
inflating: Video_Games_Sales_as_at_22_Dec_2016.csv
df = pd.read_csv('Video_Games_Sales_as_at_22_Dec_2016.csv')
df

Step 2. EDA 및 데이터 기초 통계 분석
df.head()

df.isna().sum()
Name 2
Platform 0
Year_of_Release 269
Genre 2
Publisher 54
NA_Sales 0
EU_Sales 0
JP_Sales 0
Other_Sales 0
Global_Sales 0
Critic_Score 8582
Critic_Count 8582
User_Score 6704
User_Count 9129
Developer 6623
Rating 6769
dtype: int64
df.dropna(inplace=True)
df

sns.histplot(x='Year_of_Release', data=df, bins=16)

sns.histplot(x='Global_Sales', data=df)

sns.rugplot(x='Global_Sales', data=df)

df[df['Global_Sales'] > 30]

gs = df['Global_Sales'].quantile(0.99)
df = df[df['Global_Sales'] < gs]
sns.histplot(x='Global_Sales', data=df)

fig = plt.figure(figsize=(20, 5))
sns.histplot(x='Global_Sales', hue='Genre', kde=True, data=df)

sns.histplot(x='Critic_Score', data=df, bins=16)

sns.histplot(x='Critic_Count', data=df, bins=16)

sns.histplot(data=df['User_Score'].apply(float), bins=16)

sns.histplot(x='User_Count', data=df, bins=16)

sns.rugplot(x='User_Count', data=df)

uc = df['User_Count'].quantile(0.99)
df = df[df['User_Count'] < uc]
sns.histplot(x='User_Count', data=df)

uc = df['User_Count'].quantile(0.97)
print(uc)
911.5599999999977
df = df[df['User_Count'] < uc]
sns.histplot(x='User_Count', data=df)

df['User_Score'] = df['User_Score'].apply(float)
sns.jointplot(x='Year_of_Release', y='Global_Sales', data=df, kind='hist')

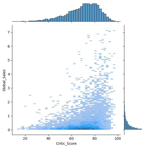
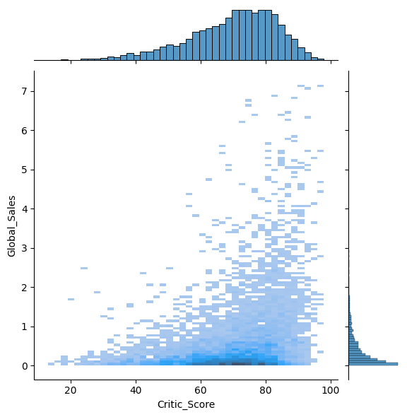
sns.jointplot(x='Critic_Score', y='Global_Sales', data=df, kind='hist')

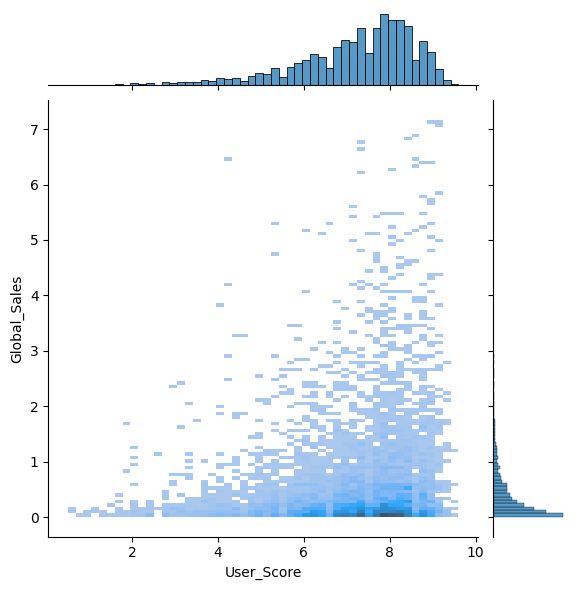
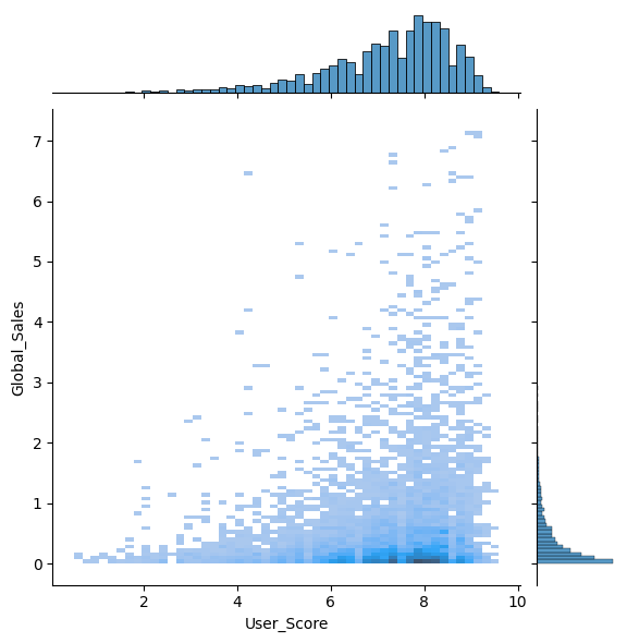
sns.jointplot(x='User_Score', y='Global_Sales', data=df, kind='hist')

sns.jointplot(x='Critic_Count', y='Global_Sales', data=df, kind='hist')

sns.jointplot(x='User_Count', y='Global_Sales', data=df, kind='hist')

fig = plt.figure(figsize=(15, 5))
sns.boxplot(x='Platform', y='Global_Sales', data=df)

fig = plt.figure(figsize=(15, 5))
sns.boxplot(x='Genre', y='Global_Sales', data=df)

sns.boxplot(y='Critic_Score', data=df)

sns.boxplot(y='User_Score', data=df)

critic_score = df[['Critic_Score']].copy()
critic_score.rename({'Critic_Score': 'Score'}, axis=1, inplace=True)
critic_score['ScoreBy'] = 'Critics'
user_score = df[['User_Score']].copy() *10
user_score.rename({'User_Score': 'Score'}, axis=1, inplace=True)
user_score['ScoreBy'] = 'Users'
scores = pd.concat([critic_score, user_score])
scores

sns.boxplot(x='ScoreBy', y='Score', data=scores)

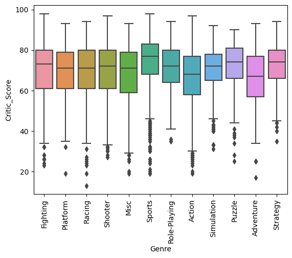
sns.boxplot(x='Genre', y='Critic_Score', data=df)
plt.xticks(rotation=90)
plt.show()

sns.boxplot(x='Genre', y='User_Score', data=df)
plt.xticks(rotation=90)
plt.show()

fig = plt.figure(figsize=(8, 8))
sns.heatmap(df.corr(), annot=True, cmap='YlOrRd')
